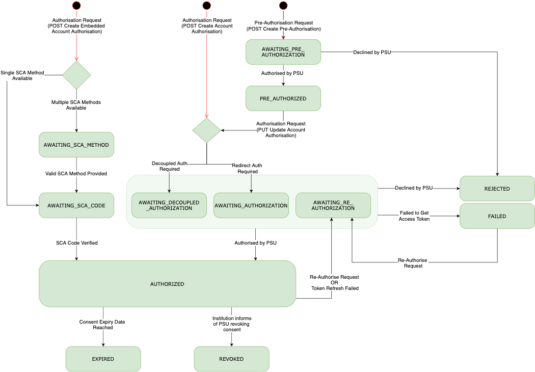
Status transitions
The consent status value for AIS consent depends on:- the type of authorisation required (dependent on the Institution and PSU) during the authorisation flow - e.g. Redirect, Decoupled or Embedded
- the success or failure of the authorisation process
- the actions that are performed by the TPP, Institution or PSU after an
AUTHORIZEDstate has been reached

UNKNOWN: The default value of the enum.
Re-authorisation
An AISconsent-token is valid for up to 90 days in the UK and 180 days in the EEA before requiring secure customer authentication (SCA) from the user again.
You can request re-authorisation of a consent using the Re-authorise Account Consent endpoint.
You should use this:
- when a consent-related failure keeps occurring (e.g. 401 status code) despite it being in
AUTHORIZEDstate - to increase the duration of the consent prior to it expiring while maintaining the original feature scope requested
- to re-authorise a
Consentin theEXPIREDstatus - to enable a greater history of financial transactions to be retrieved (i.e. when a bank limits these to the first 5 minutes after consent creation)
Re-authorisation is only supported for redirect flows, and not embedded flows. See Account Authorisation Flows for more information.
Consent status
If re-authorisation is successful, thestatus of the Consent will be AWAITING_RE_AUTHORIZATION. The consent-id and the consent-token don’t change.
If re-authorisation fails, the status will remain as it was.
Historical data
Different institutions can enforce their own restrictions on some endpoints when obtaining financial data. The main example is when requesting historical (older than 90 days) transactional data using GET Transactions. Institutions can limit the time in which you can make a request for historical data to as little as 5 minutes from when the authorisation was made. After this time, your requests for historical data will be rejected. We recommend that if you need historical data, that you retrieve and store it in the first 5 minutes of obtaining theconsent-token.
Reconfirmation (UK only)
For UK institutions, all regulated AISPs are now responsible for obtaining reconfirmation of consent from their customers every 90 days for continued access to their data. This is part of a FCA regulatory change for UK institutions. You should use this:- when a consent-related failure keeps occurring (e.g. 403 status code) despite it being in
AUTHORIZEDstate - to extend the duration of the
Consentwhen theUserhas provided reconfirmation while maintaining the original feature scope requested
Reconfirmation of consent API endpoint
You must call the Extend Consent endpoint to indicate to Yapily that reconfirmation of consent from the user has occurred. You must include the date and time you collected reconfirmation from the user in thelastConfirmedAt field in the request body.
The request will fail when:
lastConfirmedAtis a future datelastConfirmedAtis earlier or the same as the current date and time for this consent- consent status is not
AUTHORIZED - consent type is not
AIS
Consent object
There are 2 attributes on the consent object to help manage user consents:lastConfirmedAt- the date and time that the PSU last confirmed access to their account information, either through full authentication with the institution or through reconfirmation with the AISPreconfirmBy- the date and time by which consent needs to be reconfirmed in order to ensure continued, uninterrupted access to the account information
reconfirmBy date, then Yapily will prevent further access to the user’s data. You can still capture reconfirmation after this date to resume data access, but you will not be able to access it in the interim.
NOTE: If you are a regulated AISP, you’ll still receive these additional attributes in the consent object so you can use Yapily for your consent management. However, Yapily will not prevent access to account information after the reconfirmBy date if reconfirmation has not been received.
Consent status
If reconfirmation is successful, thestatus of the Consent will remain AUTHORIZED. The consent-id and consent-token don’t change.
If reconfirmation fails, the status will remain as it was.
If the institution has not implemented reconfirmation yet, re-authorisation is required and the status of the Consent will be AWAITING_RE_AUTHORIZATION.
Revoked Consents
At any time, the user can revoke their consent directly in theInstitution, which makes the consent token unusable.
In this case, the Consent status may still display as AUTHORIZED but will return 403 Forbidden errors when you attempt to use it to obtain financial data.
To regain access to their account data, you need to create a new consent using the Create Account Authorisation endpoint.
Deleting Consents
Yapily also provides the means to delete aConsent from the api using the Delete Consent endpoint.
If the user explicitly opt-outs of consent, we strongly recommend you call the endpoint to delete the user’s consent. By default, this will attempt to delete the Consent both in the Yapily system and from the Institution. If this is not supported by the Institution, the Consent will only be deleted from the Yapily system.
Any access the user’s data in the future, will then require the user to submit a new consent.